某某留学教育网 欢迎您!
400-888-8888
12月27日-1月1日报名 鲁迅美术学院2026年本科招生简章发布乐鱼体育- 乐鱼体育官网- APP世界杯指定平台
当前位置: 首页 > 乐鱼体育 >> 12月27日-1月1日报名 鲁迅美术学院2026年本科招生简章发布乐鱼体育- 乐鱼体育官网- APP世界杯指定平台
12月27日-1月1日报名 鲁迅美术学院2026年本科招生简章发布乐鱼体育- 乐鱼体育官网- APP世界杯指定平台
12月27日-1月1日报名 鲁迅美术学院2026年本科招生简章发布乐鱼体育- 乐鱼体育官网- APP世界杯指定平台
学校性质:
学校地址:
入学时间:
申请层次:
本国排名
12月27日-1月1日报名 鲁迅美术学院2026年本科招生简章发布乐鱼体育- 乐鱼体育官网- APP世界杯指定平台
国内
申请该学校
12月27日-1月1日报名 鲁迅美术学院2026年本科招生简章发布乐鱼体育- 乐鱼体育官网- APP世界杯指定平台简介

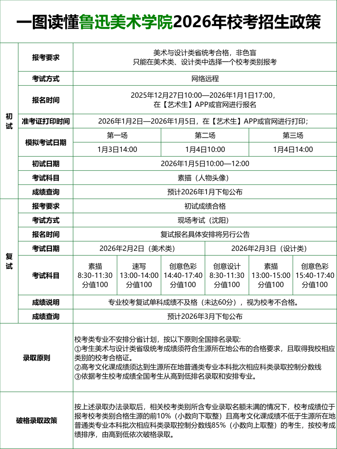
  乐鱼体育,乐鱼体育官方网站,乐鱼体育靠谱吗,乐鱼体育app,乐鱼体育官网,乐鱼体育,乐鱼体育入口,乐鱼体育官方,乐鱼官网登录,乐鱼后台,乐鱼体育网址,乐鱼体育注册鲁美今年取消了中国画、动画、服装与服饰设计、数字媒体艺术(中英合作办学)这几个专业的校考,剩下的几个专业招生计划数与去年完全相同

  ⑨破格录取:未招满,按校考成绩排名排前10%,文化成绩不低于普本线%破格录取。

  招生专业:中国画、书法学、文物保护与修复、绘画、雕塑、公共艺术、摄影、影视摄影与制作、戏剧影视导演、环境设计、产品设计、服装与服饰设计、表演、美术学、艺术管理、实验艺术。

  招生专业:视觉传达设计、数字媒体艺术、工艺美术、动画、戏剧影视美术设计、艺术与科技、艺术设计学、产品设计、服装与服饰设计(中外合作办学)、数字媒体艺术(中外合作办学)。

  (一)艺术类校考专业面向全国招生,不编制分省计划,实行文理科(历史学/物理学科类)兼招。

  (二)艺术类省级统考专业和普通类专业,编制分省分专业计划,具体以各省公布为准。

  (四)各专业无外语语种限制。本科阶段仅开设英语公共课程,数字媒体艺术(中外合作办学)专业相关课程使用英语教学。

  (七)我校无预留计划。招生计划的调整使用,严格按照教育部和各省(区、市)文件规定执行,坚持“集体议事、集体决策”。

  2.校考分网络初试和现场复试两个阶段,初试成绩达到合格要求的考生方可参加复试。初试成绩不计入复试,我校以复试成绩(以下称校考成绩)作为最终校考专业考试成绩和录取依据。

  3.学校根据教育部有关规定,分别按不超过校考美术类、设计类包含专业招生计划数的8倍按类别确定初试合格(参加复试)人数。具备复试资格的考生须在规定时间内完成复试报名缴费,方可参加复试,否则视为自愿放弃复试资格。我校将视情况,决定是否根据考生初试成绩从高到低递补复试报名缺额。

  4.学校根据教育部有关规定,分别按不超过校考美术类、设计类包含专业招生计划数的4倍按类别发放校考合格证。末位考生校考成绩总分相同时,美术类依次比较考生素描、创意色彩、速写单科成绩作为排序依据;设计类依次比较考生创意设计、素描、创意色彩单科成绩作为排序依据。专业校考复试单科成绩不及格(未达60分),视为校考不合格。

  1.符合生源所在地2026年全国普通高等学校招生考试(以下简称高考)报名条件并已经参加高考报名;

  2.身体状况符合教育部、原卫生部、中国残疾人联合会制定的《普通高等学校招生体检工作指导意见》(教学〔2003〕3号)体检要求及我校专业学习的要求,美术与设计类专业要求非色盲;

  网络初试和现场复试须分别完成报名缴费程序。初试报考费150元/人;复试报考费50元/人。

  各阶段报名截止学校即启动相应考务工作组织安排、资源配置,因涉及成本投入,故无论是否参加考试,报考费不予退还。

  考生在规定时间登录鲁迅美术学院本科招生专业考试报名管理系统(建议使用电脑网页版登录)或使用艺术升手机APP进行报名。

  登录报名系统→填写个人信息→选择鲁迅美术学院→选择“网络初试”→选择校考类别→确认提交→缴纳初试报考费→上传报考资料(考生照片及相关证件)→在“报考记录”(电脑端点击“已报专业”)中查询报名是否成功。

  复试报名具体安排将另行公告。具备复试资格的考生未按规定时间和规定流程完成复试报名且缴费的,视为放弃复试资格,逾期不予补报。

  考生应严格遵守诚信考试原则,认真阅读生源所在地省级招生和本简章规定的报考条件,真实、准确填写报考信息,对所填报信息的真实性和准确性承担责任。考生完成各阶段报名操作流程后,务必确定是否报名成功,未按规定流程报名或报名手续不全的视为报名不成功,无法参加我校专业校考;因考生个人原因造成的一切后果,由考生本人承担责任。

  (1)请考生务必在考前仔细阅读我校发布的《网络初试考生须知》等相关公告,严格按相关要求和操作流程参加考试。

  (2)请考生务必在考前按要求参加模拟考试,因未参加模拟考试,不熟悉考试流程,影响正式考试的,后果由考生自负。

  现场复试考试地点在鲁迅美术学院附属中学(地址:辽宁省沈阳市大东区望花中街146号)。

  网络初试和现场复试考试结束后,学校将根据工作安排,及时公布各阶段成绩与合格线,成绩与合格线查询时间、查询渠道和方法另行公告。成绩公布后,考生如对本人考试成绩有异议,可按照我校公布的时间和流程,申请成绩复核,逾期不再受理。复核内容为漏评、登分和统分错误,不包含评分标准。按照有关规定,我校不提供考生查看答卷服务。

  艺术类专业校考网络初试和现场复试均为国家普通高校招生考试的重要组成部分。考生考前须认真阅读并签署《诚信考试承诺书》,严格遵守国家考试法律法规和《鲁迅美术学院本科招生专业考试考场规则》等相关纪律要求,做到诚信考试。在我校网络初试、现场复试中被认定有违纪作弊等行为的,将按照《国家教育考试违规处理办法》(教育部令第33号)和教育部有关规定严肃处理,并将处理结果通报考生生源所在地省级招生。情节严重者,根据《中华人民共和国刑法》相关规定,移交司法机关,依法追究刑事责任。

  (一)考生须在生源所在地报名参加普通高等学校招生全国统一考试;考生的思想政治品德考核和体检由生源所在地招生统一负责。

  (二)考生于高考后在生源所在地高考志愿填报系统填报我校专业志愿,志愿填报的具体设置以各省(区、市)为准。

  按照教育部、原卫生部、中国残疾人联合会印发的《普通高等学校招生体检工作指导意见》(教学〔2003〕3号)执行,符合我校专业学习的要求,美术与设计类专业非色盲。

  1.艺术类校考专业在艺术类提前批次录取,具体以生源所在地录取批次设置为准。

  2.艺术类省级统考专业、普通类专业的录取批次安排按招生计划投放省份的规定执行。

  考生须符合我校及生源所在地的相关报考条件,我校根据考生高考文化课成绩、专业考试成绩,结合政治思想品德考核情况及体检情况,全面衡量,择优录取。

  (1)艺术类校考专业不编制分省招生计划,全国考生排名录取,考生美术与设计类省级统考成绩须符合生源所在地公布的合格要求,且取得我校相应类别的校考合格证。

  (2)艺术类校考专业考生高考文化课成绩须达到生源所在地普通类专业本科批次相应科类录取控制分数线,我校按照“分数优先、遵循志愿”(专业志愿的优先级高于服从调剂志愿)的原则,依据考生校考成绩全国考生从高到低排名录取和安排专业。

  (3)艺术类校考专业录取时,若考生校考成绩相同且所报专业招生计划不足,比较考生高考文化课相对成绩(高考文化课相对成绩=高考文化课成绩/生源所在地普通类专业相应科类本科批次录取控制分数线,以四舍五入法保留到小数点后三位),高考文化课相对成绩并列时,依次比较语文、数学、外语单科成绩,语文、数学、外语单科成绩均按满分150分进行折算。

  (4)艺术类校考专业录取时,当考生未被录取至填报的专业志愿,符合录取要求且服从专业调剂者,调剂至考生校考合格且招生计划未满额的专业;若考生不服从专业调剂,或服从专业调剂但不符合计划有空额的专业录取要求的,将予以退档。

  艺术类校考专业按上述录取办法录取后,相关校考类别所含专业录取名额未满的情况下,校考成绩位于报考校考类别合格生源的前10%(小数向下取整)且高考文化课成绩不低于生源所在地普通类专业本科批次相应科类录取控制分数线%(小数向上取整)的考生,按校考成绩排序,由高到低依次破格录取。

  破格录取时,如遇考生校考成绩相同且所报专业招生计划不足时,比较考生高考文化课相对成绩(高考文化课相对成绩=高考文化课成绩/生源所在地普通类专业相应科类本科批次录取控制分数线,以四舍五入法保留到小数点后三位),高考文化课相对成绩并列时,依次比较语文、数学、外语单科成绩,语文、数学、外语单科成绩均按满分150分进行折算。

  破格录取名单通过学校招生报名系统在该校考类型合格生源范围内公示,公示期为7天,公示期内如有异议须以书面形式向学校实名提出,经查实有弄虚作假或作弊等行为者,将被取消录取资格,不再递补录取。

  (1)艺术类省级统考专业编制分省招生计划,分省录取。投档方式与办法按照招生计划投放省份的规定执行。

  (2)艺术类省级统考专业考生高考文化课成绩和省级统考成绩须达到生源所在地艺术类本科专业相应科类录取控制分数线,依据生源所在地的投档规则,以投档成绩按“分数优先、遵循志愿”的原则(专业志愿的优先级高于服从调剂志愿)对进档考生进行录取和安排专业。若考生投档成绩相同,按生源所在地投档同分排序规则进行比较。

  普通类专业编制分省招生计划,分省录取。依据考生高考文化课投档成绩从高到低排名录取,具体投档录取办法以各省(区、市)要求为准。若考生文化课投档成绩相同,按生源所在地投档同分排序规则录取。

  高考文化课成绩加分政策按教育部和各省(区、市)的相关规定执行。根据教育部有关规定:所有高考加分项目及分值均不得用于不安排分省招生计划的艺术类专业。学校艺术类校考专业录取时不承认政策加分。

  各专业学费按照经省物价部门批准和上级主管部门同意备案的标准公布,详见“三、专业设置”。住宿生住宿费每生每年1200元。当年最终收取学费和住宿费标准按上级主管部门最新批复和备案执行。

  学生因故退学或提前结束学业的,依据辽教发〔2006〕76号文件要求和我校相关规定,学校根据学生实际学习时间,按月计退剩余的学费和住宿费。

  国家奖学金、省政府奖学金每生每年10000元;国家励志奖学金每生每年6000元;国家一等助学金每生每年4800元,国家二等助学金每生每年3150元。退役士兵学生全部享受本专科生国家助学金,资助标准每生每年3700元。

  学生可在生源所在地申请助学贷款,每人每年申请贷款最高额度为20000元。

  (一)服装与服饰设计(中外合作办学)专业、数字媒体艺术(中外合作办学)专业为艺术类省级统考专业,与其他艺术类省级统考专业在同批次录取。

  (二)中外合作办学专业的学生在结束国内阶段学习后,自愿申请办理赴国外学习。

  (三)服装与服饰设计(中外合作办学)专业的学生在我校修满专业学分,并通过日本法务省规定的留学生日本语二级水平或对方认可的其他日语能力水平测试后,可进入日本文化学园文化服装学院学习,赴日学生的专业方向根据学生已完成所学课程的综合成绩来划分。毕业颁发日本文化学园文化服装学院毕业证书(时尚高度专门士)和鲁迅美术学院普通高等学校本科毕业证书,达到我校学位授予标准的颁发学士学位证书。因故不能出国学习的学生可留在我校继续学习,毕业及学士学位授予按照我校相关规定执行。

  (四)数字媒体艺术(中外合作办学)专业的学生在我校完成所规定的学习要求,专业合格,英语达到雅思6.0分且通过中英专家面试考核,可进入英国索尔福德大学艺术与传媒学院学习,修满120学分由英国索尔福德大学颁发学士学位证书,同时颁发鲁迅美术学院普通高等学校本科毕业证书,达到我校学位授予标准的颁发学士学位证书。因故不能出国学习的学生可留在我校继续学习,毕业及学士学位授予按照我校相关规定执行。

  本科学生学习期满,修完教育教学计划规定内容,成绩合格,达到毕业要求的颁发鲁迅美术学院普通高等学校本科毕业证书,达到鲁迅美术学院学位授予标准的颁发鲁迅美术学院学士学位证书。我校各专业授予学位门类为“艺术学”。

  (一)新生入学后,学校根据教育部及学校有关规定进行全面复查,凡复查不合格、不符合录取条件者不予注册学籍。

  (二)凡参与我校2026年本科招生校考报名者,均视为已详细阅读《鲁迅美术学院2026年本科招生简章》,并充分理解和认可本简章所述的各项要求和规定。

  (三)我校不举办或委托任何机构、个人举办任何形式的考前辅导培训和与本科招生有关的各项工作,未在任何省(区、市)、任何中学建立生源培训基地,不收取国家规定以外的任何费用。任何机构或个人未经学校授权以学校或学校委托名义进行招生宣传、考前辅导等活动的,学校保留依法追究其责任的权利。返回搜狐,查看更多

查看更多
收起
专业设置
录取要求
申请层次
语言要求
留学费用
热门学校
乐鱼体育- 乐鱼体育官网- APP世界杯
乐鱼体育- 乐鱼体育官网- APP世界杯
乐鱼体育- 乐鱼体育官网- APP世界杯
乐鱼体育- 乐鱼体育官网- APP世界杯
乐鱼体育- 乐鱼体育官网- APP世界杯
乐鱼体育- 乐鱼体育官网- APP世界杯
乐鱼体育- 乐鱼体育官网- APP世界杯
乐鱼体育- 乐鱼体育官网- APP世界杯
乐鱼体育- 乐鱼体育官网- APP世界杯
乐鱼体育- 乐鱼体育官网- APP世界杯
科学家家书 使命与温情乐鱼体育- 乐鱼体
科学家家书 使命与温情乐鱼体育- 乐鱼体
金吉列乐鱼体育- 乐鱼体育官网- APP
金吉列乐鱼体育- 乐鱼体育官网- APP
杭州留学机构名单乐鱼体育- 乐鱼体育官网
杭州留学机构名单乐鱼体育- 乐鱼体育官网
乐鱼体育- 乐鱼体育官网- APP世界杯
乐鱼体育- 乐鱼体育官网- APP世界杯
2025十大留学中介机构推荐:综合型本土
2025十大留学中介机构推荐:综合型本土
免费留学规划
快捷咨询
资深顾问一对一为您解答留学问题
电话
咨询服务电话
400-888-8888
微信
二维码
关注了解更多留学信息
QQ
推荐院校
澳洲莫纳什大学马来西亚分校 澳洲八大名校之一的莫纳什大学,其蒸蒸日上的国际声誉使它在澳洲率先成为一所国际化大学。马来西亚MONASH大学是澳洲莫纳什(才)大学的第七所分校。在澳洲维多利亚州
诺丁汉大学马来西亚分校 马来西亚国际伊大简介   马来西亚国际伊斯兰大学(International Islamic University Malaysia),简称IIUM,由马来西亚
马来西亚玛尼帕尔国际大学 马来西亚国际伊斯兰大学(International Islamic University Malaysia),简称IIUM,由马来西亚政府于1983年倡议和主办
马来西亚拉曼大学 马来西亚国际伊大简介   马来西亚国际伊斯兰大学(International Islamic University Malaysia),简称IIUM,由马来西亚
热门推荐
澳洲八大名校之一的莫纳什大学,其蒸蒸日上的国际声誉使它在澳洲率先成为一所国际化大学。马来西亚MONASH大学是澳洲莫纳什(才)大学的第七所分校。在澳洲维多利亚州
马来西亚国际伊大简介   马来西亚国际伊斯兰大学(International Islamic University Malaysia),简称IIUM,由马来西亚
马来西亚国际伊斯兰大学(International Islamic University Malaysia),简称IIUM,由马来西亚政府于1983年倡议和主办
马来西亚国际伊大简介   马来西亚国际伊斯兰大学(International Islamic University Malaysia),简称IIUM,由马来西亚